Hvordan kan vi velge og beregne kostnaden for LED-tape
Tittel: Svetlinna LED stripe 
De siste årene har denne LED-stripen blitt spesielt populær. Navnet på prisen er lavt og det er virkelig universelt i forhold til applikasjonen, at en har blitt brukt med hell til både dekorativ belysning og avklaring. Den største vanskeligheten, med noen vanskeligheter, begynner å lete etter en historie, og velg å lagre blokken bak LED-stripen (SL). Dnes sche opitame ja vi skal løse tozi-problemer.
Inneslutning: 1. Prinsipp for handling på impulsbeskyttelse 2. Hovedutvalgskriterier 3. Hvordan kan vi beregne effekten for oppbevaring for LED stripe 4. Forbindende LED stripe 5. Forskjeller mellom zashranvaneto og drivere
Rektor for å jobbe med impulsdatabeskyttelsen
Dnes for lagring på LED-tape brukes denne blokken, som er basert på prinsippet om å konvertere til impulsspenning. Mål for beskyttelse og sporing av tosi-type:
- Premahvane på mellomspenning.
- Beskytter spenningen til primærviklingen på transformatoren under formatet for høyfrekvente pulser. De fungerer ved frekvenser over 20 kHz, og forbedrede kretser på SMPS spypit fungerer ved frekvenser fra 100 kHz.
- Spenningen kan males etter ønske ved hjelp av en pulserende transformator.
- I begynnelsen av etappen er underspenning korriget og stabilisatoren.
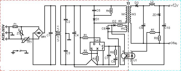
For eksempel, med tanke på den klassiske kretsen for en impulsomformer for en spenning på 220 V til 12 V AC, vippes Top242-brikken på toppen.
Inngangsspenningen er intermitterende, forsyner strømomformeren, bestående av en diodebro BR1 og jevner ut filteret C1-C4, L1.Det ble innhentet fra Tozi at spenningen konstant ble påført ved å forsyne DA1-mikrokretsen, toppen av denne var en høyfrekvent (opptil 100 kHz) generator, T1-pulstransformatoren var på toppen. Prinsippet for å jobbe på en transformator er å bytte katotosi til den klassiske. Den eneste forskjellen er at du jobber med et tempel for ærlighet, men det er bedre for en kamerat på en kasno måte.
Høyfrekvent spenning, dimmet opp til 12 V, forsyner strømomformeren (diode D3) og jevner ut filteret (C9, C10, L1). På et bestemt tidspunkt ble spenningen økt ved å forsyne pressen til optokobleren U1, stabiliseringskretsen, innebygd i DA1-mikrokretsen. Alt dette stabiliseres ved hjelp av pulsbreddemodulasjon (PWM), som er viktig å merke seg.
Med en økning i startspenningen endrer stabiliseringskretsen (PWM-kontrolleren) driften av syklusen (varigheten) på impulsen, forsyner transformatoren, og den opprinnelige spenningen trekkes effektivt. Hvis startspenningen er fast lav, øk pulsvarigheten ytterligere. Som et resultat er utgangen på modulen satt til nøyaktig 12 V, noe som må lagres riktig på LED-tapen.
Hvordan utnytter du impulsbeskyttelsen til transformatoren? Kato-spenningen din transformeres med en relativt høy frekvens, størrelse og tegloto på transformatoren, og derfra og på hele modulen vil den male som svar. Osvent tova maler dem betydelig - dusinvis av fem. Av den oppgitte grunn, mål på kondensatoren og fjern malingen. PWM-modulasjon, fra et annet land, tillater du deg selv å gi opp de klassiske lineære stabilisatorene, som har lav effektivitet og sofistikerte kjøleradiatorer.
Resultatet er usedvanlig kompakt og pålitelig lagring med opptil 95 % effektivitet.
Hovedutvalgskriterier
Når du velger å lagre blokken for SL, prøv å ta hensyn til følgende hovedegenskaper:
- Metode for å konvertere til spenning.
- Kjøleprinsipp.
- Henrettelse.
- Startspenning.
- Makt
- Ekstra funksjonalitet.
Metode for transformasjon
På en eller annen måte er kasakherne på fjellet, den kan lagres selv om den er transformator eller pulsert. Hvis du trenger å beskytte blokken med en relativt lav effekt, vil du på en bedre måte gi preferanse til den pulsede designen. Kjøpt på Seriozen TBP betaler også for seg selv med en kapasitans fra kostnaden for elektrisitet - UPS med høy effekt sa skype og en høyhastighets kjølevifte, som lager støy og samler støv.
kjøling
Avkjøling kan være passiv eller aktiv. I det første tilfellet blir det avkjølt på blokken på enheten, som er fra en naturlig begynnelse, for det andre for bassenget tjener viften som en helhet. Når det gjelder kraften til å beskytte blokkenisken, er det bedre å nekte enheten med tvungen kjøling: viften lager en lyd og suger inn luften fra støvet, modulen legges til side på toppen av modulen. Takiva fra kilden er en perfekt redovna-støtte og nei - det er viktig å beskytte deg mot fuktighet.

En slik enhet lager ikke selv lyd, men også utseendet til en støvrøyker.
henrettelse
Graden av miljøvern avhenger av designet. Hvis du ønsker å holde verket åpent eller i en våt / støvete flokk, hvis du velger at den er motstandsdyktig mot støv og fuktighet, eller enda bedre, er designet forseglet. Ingen dupki, ingen puknatini og, du vet, ingen fans.For vanskelige mekaniske forhold (vibrasjoner, støt, støt, etc.), er enheten i en sunn metallkasse ideell. For et vanlig oppholdsrom kan du velge en modul i åpent hus med mange ventilasjonsåpninger – kjøl den ned på en god måte.

Forseglet plast forseglet (tydelig), åpnet metall, beskyttet mot støv, fuktighet, sjokkforseglet (tydelig)
Startspenning
Her er alt enkelt. SL tilbys i 2 spenninger - 12 eller 24 V. Les på en wrap eller dori på en samata tape hvilken spenning den er beregnet på. Deretter velger du lagringsblokken du trenger parametrene for.

Tozi SL er designet for 12 V, noe som betyr at den må lagres for lavere spenning.
Makt

På tov zahranvane sa socheni liksom tokt, så er kraften.
Kraften til å lagre blokken trebva og enda mer 15-20% høyere fra forbrukeren fra tape (lentite) kraft. Vsichko izglazhda er enkel, men jeg har bare én advarsel. Rad, men alle tilfeller er ikke lagret, men ikke registrert på lageret, men selv den maksimalt tillatte strømmen er satt. Hvordan gjør du det til makt? Elementær. Multipliser driftsspenningen (12 eller 24 V) med enheten, deretter fra negativitet den maksimalt tillatte strømmen i ampere og få kraften i watt.
Tozi sparer blokken (bilde på fjellet) som viser effekt 20 W, strøm 1,67 A og spenning 12 V. Sjekk for interesse: 12 * 1,67 = 20,04 W.
Ekstra funksjoner

Redd blokken bak SL med en livløs fjernkontroll og en gradert dimer
I tillegg til hovedarbeidet kan blokken beskyttes ved å utføre noen tilleggsfunksjoner.Ima, for eksempel enheter med dimere (dimere), timere, automatiske effekter og dory livløse fjernkontroller. Det er opp til prisen din, men husk at hver tilleggsfunksjon gjenspeiles i prisen på konstruksjonen.
Hvordan kan vi beregne effekten for oppbevaring for LED stripe
Ako imate en kalkulator eller et dori samo ark charter med et kjemisk middel under elven, beregnet på lagring på mindre enn ett minutt. Osventova za tova er ikke nok spesialkunnskap, nok 3. grad for en ungdomsskole.
Beregn i første omgang energiforbruket for SL. For ja, send kamerat, det er behov for to parametere: belysningsinstrumentet er lang for arbeidet og effekttettheten er ubetydelig. Lenge, ordne opp, velg deg selv, avhengig av ideen bak designet. Den spesifikke kraften til LED-tapen er inkludert i den vennlige dokumentasjonen og veldig direkte på toppen av emballasjen. Foren deg på samme parameter W / m.
Ja, la oss si at du kjøpte SL ccc spesifikt forbruk for energi fra 14,4 W/m. Tova betyr at hver meter fra et slikt bånd fortsatt er "ute av veien" 14,4 vata. I dette tilfellet lagres spenningen på enheten i samme verdi. For belysning, avgjør og bruk 3-meter SL. Ikke broim: 14,4 * 3 = 43,2 vata. Så ideen din er fortsatt en forbruker på 43,2 watt. For pålitelig arbeid med lagringen av det anlegget og ima, er det bestemt en (15-20 %) reserve for strøm. Legg til litt margin på resultatet og få 50 vata.
I følge Tozi trenger Imate fra en 50W adapter eller bedre. Nai-sannsynligvis i standard serien av lagring av yama ja, du har tenkt akkurat en slik kapasitet, så du kan kjøpe nai-nær når det gjelder kostnad med mer kraft. For eksempel 60 watt.
Så bestem deg og spar litt av fatet med en enkelt adapter, beregn energiforbruket for alt og legg til resultatet. Tape mer for å koble til parallelt (se nederst i diagrammet på lenken), noe som betyr at de er kapasitert av dem alle sumira.
Forbindende LED stripe
Koblet til "transformatoren" (adapter) kam LED stripe er generelt ikke vanskelig og neppe vil forårsake vanskeligheter. Her er det nok og løse 3 hovedspørsmål:
- Korriger dette fra polariteten til vrzkata.
- Ta lederen fra det nødvendige området.
- Velg et skjema for tilkoblingen.
Polaritet på svarzvane
Ta en god titt på det nøye og har tenkt å plassere plusstegnet på utgangen (ut eller utgang) av cleme og der det er et minustegn. Ako, i stedet for å stikke en leder i blokken, vil de i tillegg blomstre: som svar, rødt "pluss", svart "minus". Send et bilde med LED-tape:

Polaritet på vrazkat på SL og Neunoto zahranvane
Viktig! Farget på en leder - rød og svart - betinget. Mange produsenter følger ikke samme standard, tekniske ledere kan beskyttes mot hvilken som helst farge, slik at du kan lede deg selv fra merking.
Valg for rett seksjon på en leder
Nå på en rett linje. Det faktum at SL ce beskytter mot relativt lav spenning, uten at det betyr at i motsetning til beskyttelse av ledere, kan neglisjeres. Motsatt lagres en kraftig lav spenning, en intelligent mer strøm er fortsatt nødvendig for kraftutvikling.
For eksempel blir en strøm fra bare 300 mA (70/220 = 0,31) pre-minert av en 70-watts plugg med en spenning på 220 V, da kreves det også en strøm på nesten 6 A for lagring på en 12-volt LED stripe!
Ako svyarzhete et slikt bånd med en ledertråd, først er spenningen enda lavere på toppen og båndet er halvt skinnende. For det andre, klargjør lederne og de kan varme den opp og stoppe brannen. Derfor kan ikke tverrsnittet på lederen neglisjeres.
Hvordan kan du finne ut hvordan du holder strømmen flytende og beskytter linjene på SL-lederen? Regnestykket er enkelt. For ja, send varene, og del effekten med båndet i watt med den lagrede spenningen i volt. Jeg sender beregningen oppoverbakke, vis meg hvordan 70-watt 12-volts båndet fortsatt får strømmen fra 5,83 A. Ako ima nyakolko SL, togawa tyahnata power trebva og se, legg til forsiden av beregningen.
Hvordan avhenger størrelsen per leder av strømmen? Tuk dori trenger ikke å beregnes, bare klipp av rutene langs dalen og velg kropper med et helt tverrsnitt ikke ned fra preporchanoto:
Avhengighet av den rette seksjonen på lederen på strømmen og lengden på linjen (kobbertrådet zhitsa)
Nåværende, A Tverrsnitt per leder mm², ikke lite, fra lengde til linje2 m 3m 4 m 5 m 6 m 8 m 10 m 1.60.30.40.60.70.91.11.430.50.81.01.31.52.02.54.10.71.11.41.82.12.93.68.51.52.33.03.84.56.07.5122.13.24.35.46.48.610.7162.94.35.77.18.611.414.3203.65.47.18.910.714.317.9254.36.48.610.712.917.121.4
Mange ganger diameteren på lederen for å beskytte den, og velger å fjerne kabelen som kommer fra adapteren. Du kan ikke annet enn å sende kamerat! Kolkoto i lang tid, er linjen beskyttet, det er fornuftig på en naken måte, og hvis det er en rett seksjon på lederen.
Valg på el-skjemaet
Ako ima er den eneste SL, da er diagrammet på linken fortsatt elementært, dori e pinlig ja jeg tegner:

Opplegg for tilkobling til lagring av enheten SL
Det er litt vanskelig, men litt lat. En typisk synd for en nybegynnerdesigner er koblet til flere hovedlinjer i serie i en lang linje:

Feilkoblet til stammen på kam-single-adapteren
Så lagre skinnene på båndet, og de vil som regel brenne ut. Og togawa SL kan hackes. Ako ima er litt lat, den eneste riktige avgjørelsen kan være ja, det er det samme:

Riktig koblet til en kortløps kjm enkeltadapter tilbake kjm sdzharzhanieto ↑
Forskjeller mellom zashranvaneto og drivere
Bare en enhet, noen osigureva lagret på SL, se barka med driver for LED-beskyttelse... Beskyttet og driver sa helt andre enheter og i alle fall ikke tryabva og se barkat!
LED-driver er i hovedsak en strømregulator. Det ved å begrense strømmengden, motsette lysdioden og stabilisere strømmen til det gitte feltet, uavhengig av goleminatum på inngangsspenningen. De er ikke forsikret mot foreningen, men de kan og vil brenne ut av omsetningen på riktig trekk (XX).
Ikke følg adapteren for SL fra kilden til strømmen: den er fornuftig, den skarpe samataen er en tape av en iziskva. Selve enheten er opptatt av selve spenningsstabiliseringen, og en spesiell strømbegrensningsmotstand overvåker strømmen i SL. Ako tapeta alle trenger, så å si, fra 12 V, togawa lagre det mer gi nøyaktig 12, ty kato høykvalitets arbeid på illuminatoren på båndet avhenger av tosi-parameteren. Takiva zahranvaniya ce forsikret mot koso-tilkobling, men ce føles forferdelig ved XX nær null strøm slippes ut.
Forresten, adapteren med driveren og rekvisita er den samme i stedet for en venn, i et bedre tilfelle vil du få et ikke-fungerende design. I de fleste tilfeller vil du ødelegge enten belysningsenheten eller kilden på lagringen - alt avhenger av egenskapene og kraften til utstyret.
En slik brahma zahranvaniyata for LED lenti. Nå vet du hvordan du trenger det og hvordan det er nødvendig, du kan velge tosi, fra noen du trenger det, uten hjelp utenfra.
TidligereSvetlinna LED strip LED linjer for Armstrong endret til lysstoffrørNesteSvetlinna LED stripe Hvordan velger og skjærer du en dimer for LED stripe
